Movimiento Nacional Cimarrón | Derechos de la Población Afro

Por los Derechos Humanos de la Población Afrocolombiana

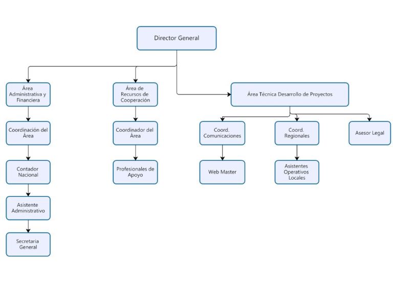
Estructura Organizacional

La Asamblea General es el máximo órgano de dirección, coordinación, planeación y control disciplinario del Movimiento Nacional CIMARRÓN. Está conformada por todos los miembros activos asociados, certificados por la Junta Directiva, y se reúne ordinariamente una vez al año, en el primer trimestre, o de manera extraordinaria cuando la situación lo requiera.

Es el órgano de gobierno de la Asociación, y está conformada por:

  • Presidente (a)
  • Vicepresidente (a)
  • Secretaria (o)
  • Tesorera (o)
  • Secretaría de la Mujer
  • Secretaría de la Juventud 
  • Secretaría de Asuntos Disciplinarios
  • Dos Vocales

Organigrama

Equipo Técnico

Juan de Dios Mosquera Mosquera

Juan de Dios Mosquera Mosquera

Presidente | Director Nacional
juan.mosquera@movimientocimarron.org
  Iván Alberto Vergara Sinisterra

Iván Alberto Vergara Sinisterra

Vicepresidente Nacional
Nancy Díaz Pinillos

Nancy Díaz Pinillos

Consultora Asuntos Afrocolombianos
Mauricio Mitchell Humphries

Mauricio Mitchell Humphries

Consultor Políticas Públicas
Kimberly Valencia

Kimberly Valencia

Consultora de Fortalecimiento de Emprendimientos
Ernesto Medrano Tróchez

Ernesto Medrano Tróchez

Director de Planeación y Proyectos
ernesto.medrano@movimientocimarron.org
Paola  Margarita Narvaez

Paola Margarita Narvaez

Área Administrativa
cimarronnacional@movimientocimarron.org
Américo Portocarrero

Américo Portocarrero

Consultor de Política Etnoeducativa
Nilsa López Usurriaga

Nilsa López Usurriaga

Área Financiera
kcm@movimientocimarron.org
Prudencio Palacios

Prudencio Palacios

Consultor de Fortalecimiento de Emprendimientos
prudencio.palacios@movimientocimarron.org